欢迎访问双辽市中心医院网站!
门诊时间:夏季:8:00-11:30 13:30-16:30 冬季:8:00-11:30 13:00-16:00
导航
首页
医院概况
医院简介
医院文化
宣 传 片
医院荣誉
医院动态
公告通知
康复明星
医院新闻
财务信息
医疗中心
高新设备
专家团队
科室导航
急门诊
内科
外科
妇产科
儿科
医技
就医指南
门诊流程
住院指南
预约挂号
医保就医指南
体检须知
门诊分布
医保就医须知
健康教育
医院风采
医院环境
医护天地
联系我们
坐诊时间
咨询电话
医院位置
投诉电话
人才招聘
Hospital dynamics
医院动态
公告通知
康复明星
医院新闻
财务信息
医院健康咨询热线
0434-7232888
医院地址
吉林省双辽市辽河路1301号
当前位置:
首页
>
医院动态
>
医院新闻
医院新闻
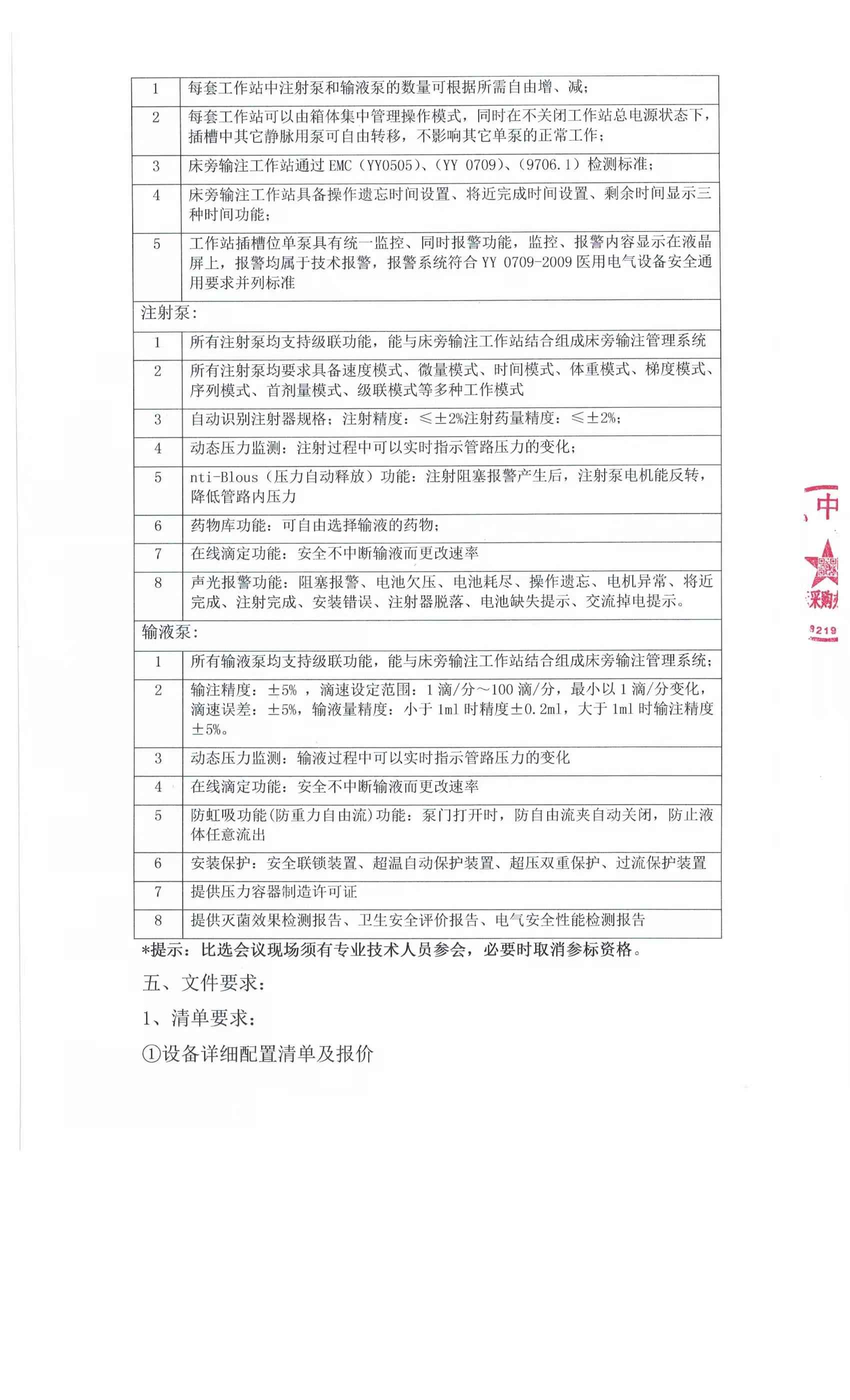
双辽市中心医院重症医学科插件式心电监护仪、输注工作站采购
2021-12-03
栏目:医院新闻
上一篇:
强化院感知识培训 提升接种安全保障
下一篇:
好消息!双辽市中心医院 重症医学科(ICU)开科啦!
门诊时间:夏季:8:00-11:30 13:30-16:30 冬季:8:00-11:30 13:00-16:00
医院地址:吉林省双辽市辽河路1301号
COPYRIGHT © 2017 双辽市中心医院 版权所有
吉ICP备15006080号-1
网站设计:中诺科技 网络带宽:中诺云
关注我们
×
网站首页
医院概况
医院简介
医院文化
宣 传 片
医院荣誉
医院动态
公告通知
康复明星
医院新闻
财务信息
医疗中心
高新设备
专家团队
科室导航
急门诊
内科
外科
妇产科
儿科
医技
就医指南
门诊流程
住院指南
预约挂号
医保就医指南
体检须知
门诊分布
医保就医须知
健康教育
医院风采
医院环境
医护天地
联系我们
坐诊时间
咨询电话
医院位置
投诉电话
人才招聘